当前位置
>
首页
>
中环联(北京)环境保护有限公司
>
服务与培训
正文
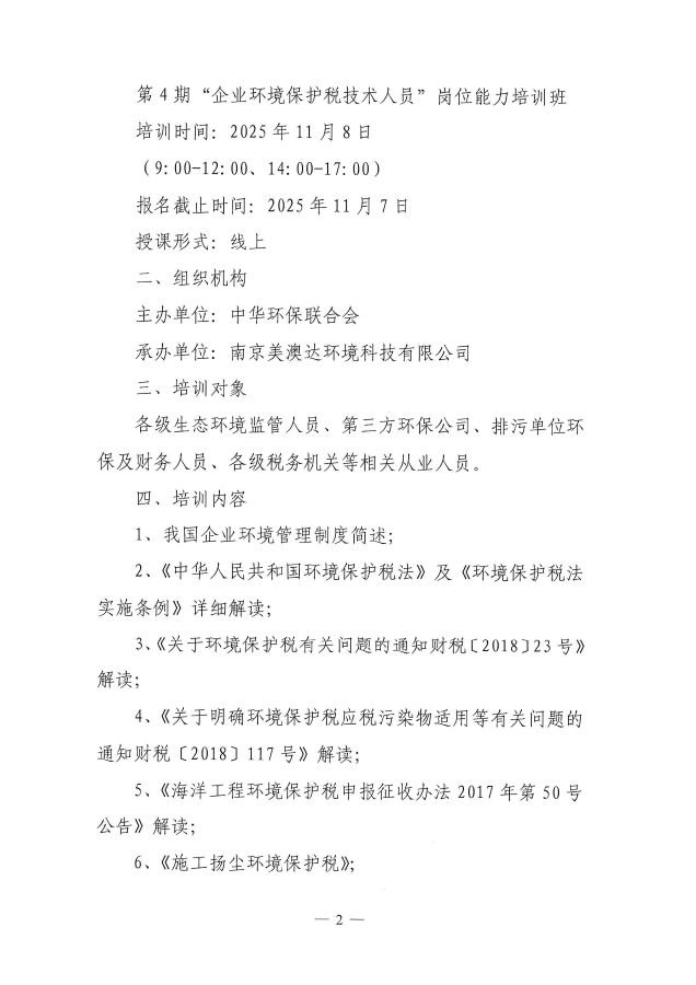
关于举办“企业环境保护税技术人员”岗位能力培训班的通知
时间 : 2025-07-25 来源 : 未知 作者 : wqm 点击 : 次
报名回执表
相关链接
2025-07-25
关于举办土壤污染状况调查及修复评
2025-07-25
关于举办“企业环境保护税技术人员
2025-07-25
关于举办企业拆除活动污染防治技术
2025-07-21
关于举办第39期“环保设施运营(污
2025-07-21
关于举办第38期“环保设施运营(污
热点新闻
关于举办第24期“环保设施
关于举办第12期“环境检测
关于举办第8期 “环保技术
关于举办第20-21期“环保设
关于举办第22期“环保设施
关于举办第14期“环境检测
关于举办第13期“环境检测
关于举办第11期“环境检测
2021年第4期“碳排放管理(
关于举办第34期“环保设施
关于举办第36期“环保设施
关于举办第35期“环保设施
关于举办第19期“环境检测
2021年第1期“碳减排政策解
2021年第5期“碳排放管理(
相关新闻