当前位置 主页 > 首页 > 环保动态 > 国内动态 正文

生态环境部通报11月和1月-11月全国地表水、环境空气质量状况

生态环境部通报11月和1月-11月

时间 : 2021-12-22     来源 : 未知     作者 : sbb     点击 : 次     

  生态环境部今日向媒体通报了2021年11月和1月-11月全国地表水、环境空气质量状况。

  前11个月劣Ⅴ类断面同比下降0.8个百分点

  地表水总体情况

  11月,3641个国家地表水考核断面中,水质优良(Ⅰ类~Ⅲ类)断面比例为88.2%,同比上升3.5个百分点;劣Ⅴ类断面比例为1.1%,同比下降0.7个百分点。主要污染指标为总磷、化学需氧量和高锰酸盐指数。

  1月-11月,3641个国家地表水考核断面中,水质优良(Ⅰ类~Ⅲ类)断面比例为83.6%,同比上升1.7个百分点;劣Ⅴ类断面比例为1.0%,同比下降0.8个百分点。主要污染指标为化学需氧量、高锰酸盐指数和总磷。

  主要江河水质状况

  11月,长江、黄河、珠江、松花江、淮河、海河、辽河等七大流域及西北诸河、西南诸河和浙闽片河流水质优良(Ⅰ类~Ⅲ类)断面比例为90.2%,同比上升3.8个百分点;劣Ⅴ类断面比例为1.0%,同比下降0.8个百分点。主要污染指标为化学需氧量、高锰酸盐指数和总磷。其中,西北诸河、长江和珠江流域、浙闽片河流和西南诸河水质为优;辽河、黄河、松花江、海河和淮河流域水质良好。

  1月-11月,长江、黄河、珠江、松花江、淮河、海河、辽河等七大流域及西北诸河、西南诸河和浙闽片河流水质优良(Ⅰ类~Ⅲ类)断面比例为85.8%,同比上升1.8个百分点;劣Ⅴ类断面比例为0.8%,同比下降0.9个百分点。主要污染指标为化学需氧量、高锰酸盐指数和总磷。其中,长江流域、西北和西南诸河、浙闽片河流和珠江流域水质为优;辽河、黄河和淮河流域水质良好;松花江和海河流域为轻度污染。

  重点湖(库)水质状况及营养状态

  11月,监测的200个重点湖(库)中,水质优良(Ⅰ类~Ⅲ类)湖库个数占比73.0%,同比下降2.2个百分点;劣Ⅴ类水质湖库个数占比4.5%,同比上升1.1个百分点。主要污染指标为总磷、化学需氧量和高锰酸盐指数。174个监测营养状态的湖(库)中,中度富营养湖(库)10个,占5.7%;轻度富营养39个,占22.4%;其余湖(库)为中营养或贫营养状态。其中,太湖水质良好、轻度富营养;巢湖为轻度污染、轻度富营养,主要污染指标为总磷;滇池为中度污染、中度富营养,主要污染指标为化学需氧量;洱海水质为优、中营养;丹江口水库和白洋淀水质均为良好、中营养。与去年同期相比,太湖水质有所好转,滇池和丹江口水库水质均有所下降,巢湖、洱海和白洋淀水质均无明显变化;白洋淀营养状态有所好转,滇池营养状态有所下降,太湖、巢湖、丹江口水库和洱海营养状态均无明显变化。

  1月-11月,监测的210个重点湖(库)中,水质优良(Ⅰ类~Ⅲ类)湖库个数占比72.4%,同比下降0.9个百分点;劣Ⅴ类水质湖库个数占比5.2%,同比持平。主要污染指标为总磷、化学需氧量和高锰酸盐指数。209个监测营养状态的湖(库)中,中度富营养湖(库)11个,占5.3%;轻度富营养46个,占22.0%;其余湖(库)为中营养或贫营养状态。其中,太湖为轻度污染、轻度富营养,主要污染指标为总磷;巢湖为轻度污染、中度富营养,主要污染指标为总磷;滇池为轻度污染、中度富营养,主要污染指标为化学需氧量、总磷和高锰酸盐指数;丹江口水库和洱海水质均为优、中营养;白洋淀水质为良好、中营养。与去年同期相比,白洋淀水质有所好转,太湖、巢湖、滇池、丹江口水库和洱海水质均无明显变化;白洋淀营养状态有所好转,巢湖营养状态有所下降,太湖、滇池、丹江口水库和洱海营养状态均无明显变化。

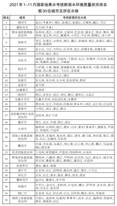
  地级及以上城市国家地表水考核断面排名

  1月-11月,全国地级及以上城市中,柳州、嘉峪关和黔东南等30个城市国家地表水考核断面水环境质量相对较好(从第1名至第30名),乌兰察布、赤峰和临汾等30个城市国家地表水考核断面水环境质量相对较差(从倒数第1名至倒数第30名)。

  前11个月平均优良天数比例为87.6%

  环境空气总体情况

  11月,全国339个地级及以上城市平均空气质量优良天数比例为88.1%,同比下降1.3个百分点;PM2.5平均浓度为36微克/立方米,同比下降5.3%;PM10平均浓度为66微克/立方米,同比下降2.9%;O3平均浓度为93微克/立方米,同比下降8.8%;SO2平均浓度为10微克/立方米,同比下降16.7%;NO2平均浓度为30微克/立方米,同比下降6.2%;CO平均浓度为1.1毫克/立方米,同比持平。

  1月-11月,全国339个地级及以上城市平均优良天数比例为87.6%,同比下降0.3个百分点;PM2.5平均浓度为28微克/立方米,同比下降9.7%;PM10平均浓度为52微克/立方米,同比下降1.9%;O3平均浓度为138微克/立方米,同比下降1.4%;SO2平均浓度为9微克/立方米,同比下降10.0%;NO2平均浓度为22微克/立方米,同比下降4.3%;CO平均浓度为1.1毫克/立方米,同比下降8.3%。

  重点区域

  11月,京津冀及周边地区“2+26”城市平均优良天数比例为67.3%,同比上升0.7个百分点;PM2.5浓度为58微克/立方米,同比下降7.9%。1月-11月,平均优良天数比例为66.1%,同比上升2.7个百分点;PM2.5浓度为42微克/立方米,同比下降17.6%。

  北京市11月优良天数比例为76.7%,同比下降3.3个百分点;PM2.5浓度为44微克/立方米,同比上升18.9%。1月-11月,优良天数比例为77.2%,同比上升2.6个百分点;PM2.5浓度为33微克/立方米,同比下降8.3%。

  长三角地区41个城市11月平均优良天数比例为92.6%,同比持平;PM2.5浓度为38微克/立方米,同比上升2.7%。1月-11月,平均优良天数比例为87.2%,同比上升0.4个百分点;PM2.5浓度为29微克/立方米,同比下降9.4%。

  汾渭平原11个城市11月平均优良天数比例为63.9%,同比上升0.3个百分点;PM2.5浓度为59微克/立方米,同比下降10.6%。1月-11月,平均优良天数比例为70.1%,同比下降1.1个百分点;PM2.5浓度为40微克/立方米,同比下降14.9%。

  重点城市排名

  11月,168个重点城市中,拉萨、昆明和海口等20个城市空气质量相对较好(从第1名至第20名),运城、咸阳、渭南等20个城市空气质量相对较差(从倒数第1名至倒数第20名)。

  1月-11月,168个重点城市中,海口、拉萨和黄山市等城市空气质量相对较好(从第1名至并列第19名),临汾、太原和新乡市等城市空气质量相对较差(从倒数第1名至倒数第20名)。