当前位置 主页 > 首页 > 联合会要闻 正文

中华环保联合会关于举办“第六期挥发性有机物(VOCs)污染治理与监测技术高级培训班”的通知

时间 : 2017-05-12     来源 : 未知     作者 : admin     点击 : 次     













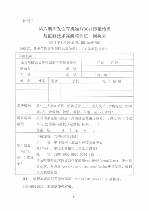
第六期挥发性有机物(VOCs)污染治理 与监测技术高级培训班—回执表

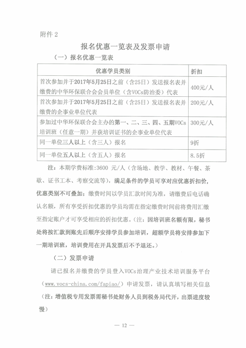
报名优惠一览表及发票申请

—往届精彩回顾—
新华网:挥发性有机废气(VOCs)治理(系列)实操培训班正式启动>>>
http://news.xinhuanet.com/energy/2015-08/24/c_1116348187.htm
新华网报道专题第四期培训班成果
http://news.xinhuanet.com/energy/2016-08/15/c_1119392103.htm
中国环境报专题报道第三期培训成果:治理VOCs需夯实技术基础>>>
www.cenews.com.cn/qy/qygc/201604/t20160412_804162.html
中国环境报专题报道第二期培训成果:VOCs治理要双管齐下>>>
www.cenews.com.cn/qy/qygc/201601/t20160105_801093.html
中国环境报专题报道第一期培训成果:VOCs治理有哪些技术?>>>
www.cenews.com.cn/sylm/hjyw/201510/t20151020_798299.htm
—往期官网回顾—
www.acef.com.cn/news/lhhdt/2017/0123/19261.html
www.acef.com.cn/news/lhhdt/2016/0427/18984.html
www.acef.com.cn/news/lhhdt/2016/0104/18886.html
www.acef.com.cn/news/lhhdt/2015/1008/18800.html